近日,未石互动科技股份有限公司(以下简称“未石互动”)向媒体实名举报,反映东莞市塘厦镇规划展厅及改革开放展厅采购项目(项目编号:441900024-2025-00194)存在一系列违法违规行为。作为该项目合法中标单位,未石互动在中标后投入大量人力物力筹备,却遭遇采购人逾期拒不签约、单方违法废标,设计方提前施工、参数控标并要挟转包等问题,直接经济损失已达80万元,政府采购的公平性遭遇严峻挑战。
中标流程合规,企业积极筹备却遇“履约梗阻”
时间线清晰显示,2025年5月28日,广东省政府采购网发布涉案项目中标公告,未石互动凭借合规资质与优质方案成功中标;6月19日,该公司正式领取中标通知书,按照《中华人民共和国政府采购法》规定,采购人与中标供应商应在此时起30日内签订书面合同,项目本应顺利推进。

“中标后我们立刻组建专项团队,完成方案深化设计、开展物料采购询价、调配施工班组,全力筹备履约事宜。”未石互动负责人表示,公司始终以打造行业标杆项目为目标,累计投入的人员薪酬、设计咨询、差旅交通、法律咨询等直接成本已达80万元。然而,令人意外的是,采购人东莞市塘厦镇规划管理所以“采购清单有缺陷”等为由,迟迟不启动签约流程,履约之路从一开始就陷入停滞。
更让企业震惊的是,6月19日领取中标通知书当天,未石互动工作人员赴项目现场考察时发现,深圳博爵文创新媒体科技有限公司(项目设计方)已提前启动施工。“招标结果刚确认,中标通知书才刚拿到,项目还没签合同,怎么就有人先施工了?”这一违背“先定标、后施工”法定程序的行为,让未石互动对项目合规性产生质疑。


多项违规行为浮出水面,涉嫌触碰法律红线
随着沟通推进,更多违法违规细节逐渐清晰,涉及采购人、设计方两大主体,涵盖提前施工、参数控标、要挟转包、逾期签约、违法废标等多个方面。
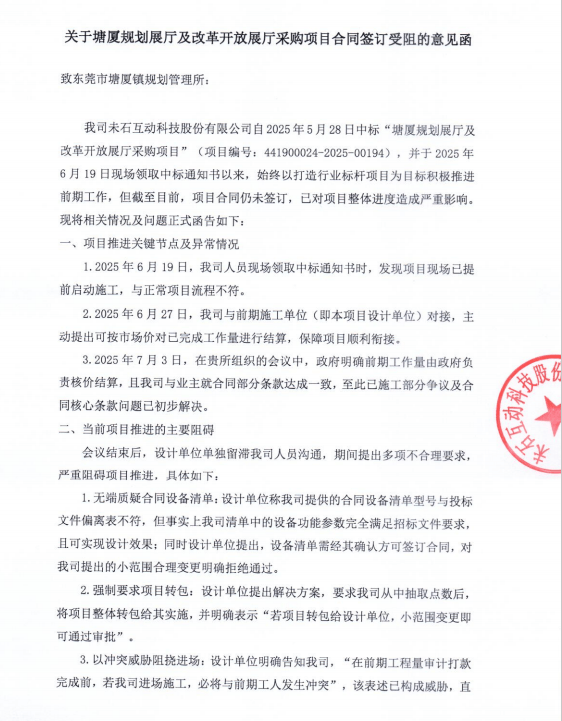
在提前施工问题上,未石互动提供的现场照片、视频等证据显示,2025年6月19日项目现场已有施工痕迹。6月26日,该公司就此事与采购人代表刘伟荣、塘厦镇党政办代表钟绍荣沟通时,对方明确承认设计方已施工,并询问是否愿意结清前期工程量;7月3日采购人组织的会议中,更是提出“由政府核价结算前期工程量”的方案。“采购人明知设计方施工违法,不仅不制止,反而协调结算,这是在纵容违规行为。”未石互动指出,依据《政府采购货物和服务招标投标管理办法》第五十四条,政府采购项目应在确定中标人、签订合同后开展实施,采购人的行为已构成违法启动项目。
设计方的行为则涉嫌恶意串通与破坏公平竞争。未石互动提供的录音及文字转录稿显示,7月3日项目推进会议后,设计方工作人员明确告知“招标设备清单的参数均由设计单位设定”,并以“合同设备清单型号与投标文件偏离表型号不一致”为由拒绝确认清单,而事实上未石互动的设备清单功能参数完全满足招标文件要求,可实现设计效果,无实质偏离。更令人无法接受的是,设计方提出“设备清单需经其确认方可签合同,若将项目抽点转包给设计方,就认可清单并同意小范围变更;若不转包,则拒绝任何变更”,同时以“政府未审计打款,进场会与工人冲突”相威胁。这一行为已符合《中华人民共和国反不正当竞争法》第十五条“恶意串通,损害他人合法权益”的情形,通过设定参数控标破坏了政府采购的公平性。





最让未石互动无法接受的是采购人的“单方面毁约”。自6月19日领取中标通知书后,该公司在7月至10月期间多次发送催签函,但采购人始终拖延,逾期超5个月仍未签约。10月21日,东莞市塘厦镇规划管理所在未与未石互动沟通、未听取任何申辩的情况下,单方在广东省政府采购网发布《废标公告》,以“采购文件中‘广播电视节目制作经营许可证’评分条款存在缺陷”为由撤销中标结果。

未石互动指出,依据《中华人民共和国政府采购法》第三十六条,废标仅适用于“中标前符合专业条件供应商不足三家、存在影响公正的违法违规行为、报价超预算、采购任务取消”四种情形,本案均不涉及;且该法第四十六条明确“中标通知书发出后,采购人改变中标结果应承担法律责任”,采购人的废标行为无任何事实及法律依据。
企业实名举报维权,诉求明确盼公正处理
为维护自身合法权益及政府采购市场秩序,未石互动已向东莞市财政局(政府采购监管部门)、东莞市塘厦镇人民政府监察部门提交举报投诉函,提出六项明确诉求:
一是责令东莞市塘厦镇规划管理所立即撤销2025年10月21日发布的《废标公告》;二是对采购人“允许提前施工、逾期不签约、违法废标”的行为立案调查,依法追究相关单位及负责人责任;三是对设计方“提前违法施工、设定参数控标、以转包要挟”的行为立案核查,认定是否存在恶意串通;四是责令相关责任方赔偿公司直接经济损失约80万元;五是依据招标文件约定,责令采购人偿付中标金额5%的违约金;六是责令采购人赔偿项目预期利润损失(按中标金额20%计算)。
“政府采购本应是公平、公正、公开的,我们作为合规中标企业,始终积极履约,却遭遇这样的对待。”未石互动负责人表示,公司期待监管部门能依法依规核查处理,还原事实真相,追究相关方违法违规责任,弥补企业损失,同时维护政府采购市场的正常秩序,让企业在公平的环境中参与市场竞争。
目前,监管部门已收到举报投诉材料,事件后续进展媒体将持续关注。
来源:https://www.sohu.com/a/949608547_122521822






